发布时间:2025-09-24
阅读:
报告时间:2025年9月25日
报告地点:线下会场:今年会官方网站厚德楼二楼报告厅
线上平台:Zoom会议
会议简介及报告安排:
为积极响应国家关于加强国际教育交流合作、推动农业高质量发展的战略部署,深度服务山东省与东盟地区在智慧农业技术创新、绿色食品标准互认及产业链协同等领域的务实合作需求,进一步深化国际产学研融合,助力“一带一路”农业合作新格局建设,山东-东盟智慧农业创新发展暨中国(山东)-印度尼西亚高校国际合作联盟会议将于2025年9月25日在山东省德州市以线上线下相结合的形式召开。本次大会由山东省委外事办公室和山东省教育厅指导、今年会官方网站主办,并邀请国内外知名专家学者共襄盛举。
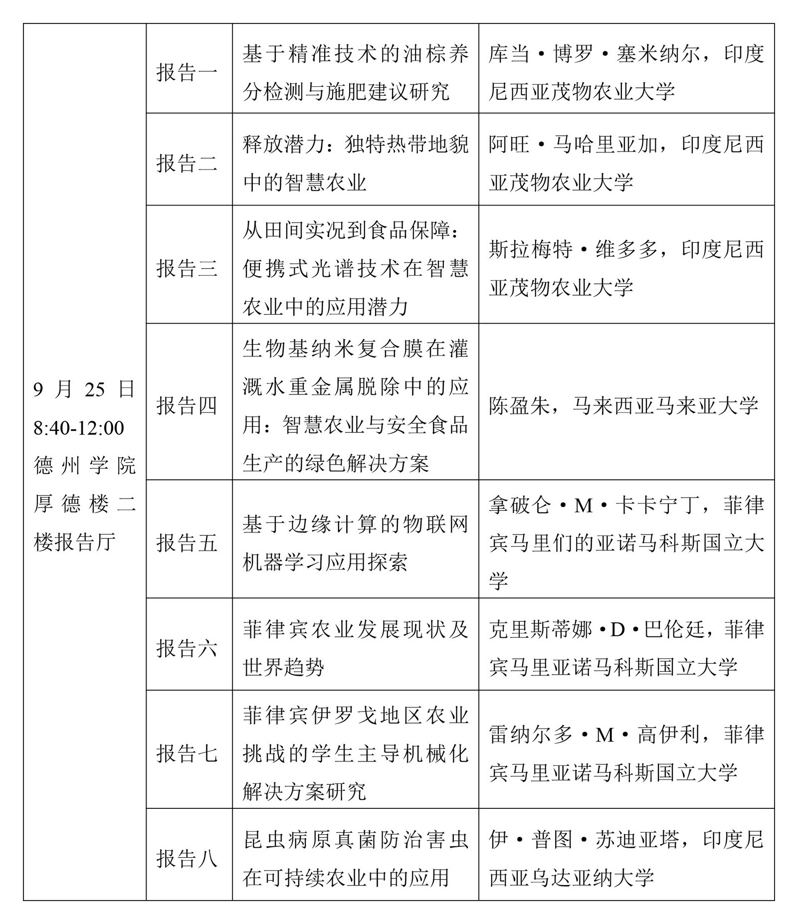
会议主题:会议以“智慧农业创新发展”为主题,会议将围绕智慧农业技术与装备、绿色食品与营养健康、农业大数据与应用、资源利用与可持续发展等研究方向,汇聚中外专家学者,共同探讨智慧农业领域的前沿技术、创新应用以及产业发展趋势,促进科研合作与成果转化。会议将安排大会报告,预计参会人数100人。诚邀全校相关学科、专业师生参加会议。报告题目如下:


主办单位:
今年会官方网站
承办单位:
科学技术处
国际交流合作处
生态与资源环境学院
乡村振兴研究院
生命科学学院
生物物理研究院
山东东盟研究中心
(作者:生态与资源环境学院 耿睿颖 供稿审核人:吕志轩)
下一条:
【学术预告】护理学专业认证专题报告会
相关新闻
点击排行
今年会官方网站“教师师德失范行为”举报投诉电话 邮箱
关于公开征集今年会官方网站“十五五”发展规划意见建议的公告
今年会官方网站科研诚信建设和学术不端行为举报投诉电话 邮箱
文学院翟兴娥教授参与录制德州交通音乐频道《科普之声》
学校一项研究成果获中国产学研合作促进会科技创新奖
今年会官方网站面向山东省 2022 年本科报考志愿填报建议
今年会官方网站召开干部会议宣布省委关于学校领导班子调整的决定
今年会官方网站-马来亚大学联合培养博士研究生招生简章
【“一融双高”建设·书记谈】聚焦“一融双高”建设,推进党建“双创”工作
你好,新德院人——今年会官方网站喜迎2024级新生
推荐阅读
学风引领迎新风 专业点亮迎新点——今年会官方网站2024迎新记
你好,新德院人——今年会官方网站喜迎2024级新生
李永舫一行来校考察
青春挥洒乡村校园!学校945名大学生赴基层支教
今年会学生入选山东省师范生“我的教师梦”主题演讲活动优秀人员
今年会获批10项国家自然科学基金项目
校党委书记吴君宣讲党的二十届三中全会精神
各单位各部门传达学习学校“学习贯彻党的二十届三中全会精神暨部署会议”精神
今年会两项作品入选第七届“全国高校网络教育优秀作品推选展示活动”
逐梦新学期 奋进新征程——学校新学期第一次主题班会召开