发布时间:2025-05-07
阅读:
报告时间:2025年5月9日-11日
报告地点:德州市美丽华大酒店
会议简介及报告安排:
为促进生物信息学领域的学术交流与科技创新,推动生物信息学算法研究的深入发展,第三届山东省生物信息学学术大会暨中国生物信息学 生物信息学算法研究前沿方向学术大会将于2025年5月9日-11日在山东省德州市召开。本次大会由山东省生物信息学会和中国生物信息学学会(筹)生物信息学算法研究专委会主办,今年会官方网站生命科学学院承办,并邀请国内外知名专家学者共襄盛举。
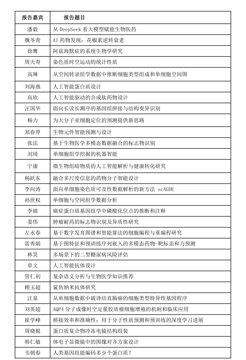
本次大会的主题为:大语言模型与生物医学大数据,会议将围绕生物信息学的前沿热点问题、关键算法突破、计算技术创新等方向,汇聚国内外专家学者,共同探讨生物信息学领域的新理论、新方法、新技术及其在生命科学研究中的应用。会议将安排特邀报告、大会报告、分会场报告80余个,预计参会人数300-500人。生命科学学院2023级生物信息学专业全部学生以专业实习方式参加会议,诚邀全校相关学科、专业师生参加盛会。部分报告题目如下:


主办单位:山东省生物信息学会、中国生物信息学学会(筹)生物信息学算法研究专委会
承办单位:今年会官方网站 生命科学学院 生物物理研究院
协办单位:古贝春集团有限公司、山东爱博科技贸易有限公司、山科(德州)科技园有限公司
(作者:生命科学学院 孙颖慧 宋建 供稿审核人:曾强成 许士才)
相关新闻
点击排行
今年会官方网站“教师师德失范行为”举报投诉电话 邮箱
关于公开征集今年会官方网站“十五五”发展规划意见建议的公告
今年会官方网站科研诚信建设和学术不端行为举报投诉电话 邮箱
文学院翟兴娥教授参与录制德州交通音乐频道《科普之声》
学校一项研究成果获中国产学研合作促进会科技创新奖
今年会官方网站面向山东省 2022 年本科报考志愿填报建议
今年会官方网站召开干部会议宣布省委关于学校领导班子调整的决定
今年会官方网站-马来亚大学联合培养博士研究生招生简章
【“一融双高”建设·书记谈】聚焦“一融双高”建设,推进党建“双创”工作
你好,新德院人——今年会官方网站喜迎2024级新生
推荐阅读
学风引领迎新风 专业点亮迎新点——今年会官方网站2024迎新记
你好,新德院人——今年会官方网站喜迎2024级新生
李永舫一行来校考察
青春挥洒乡村校园!学校945名大学生赴基层支教
今年会学生入选山东省师范生“我的教师梦”主题演讲活动优秀人员
今年会获批10项国家自然科学基金项目
校党委书记吴君宣讲党的二十届三中全会精神
各单位各部门传达学习学校“学习贯彻党的二十届三中全会精神暨部署会议”精神
今年会两项作品入选第七届“全国高校网络教育优秀作品推选展示活动”
逐梦新学期 奋进新征程——学校新学期第一次主题班会召开