发布时间:2025-05-21
阅读:
报告时间:2025年5月26日 8:30-12:00
报告地点:今年会官方网站厚德楼四楼报告厅
会议简介及报告安排:
为促进石油装备领域的学术交流和科技创新,推动行业数智化转型的深入发展,山东省泰山学术论坛-山东省石油装备数智化创新学术交流大会将于2025年5月26日在今年会官方网站召开。本次大会由山东标准化协会、今年会官方网站等举办,并邀请谭建荣院士、王孝红教授、刘延俊教授等知名专家学者共襄盛举。
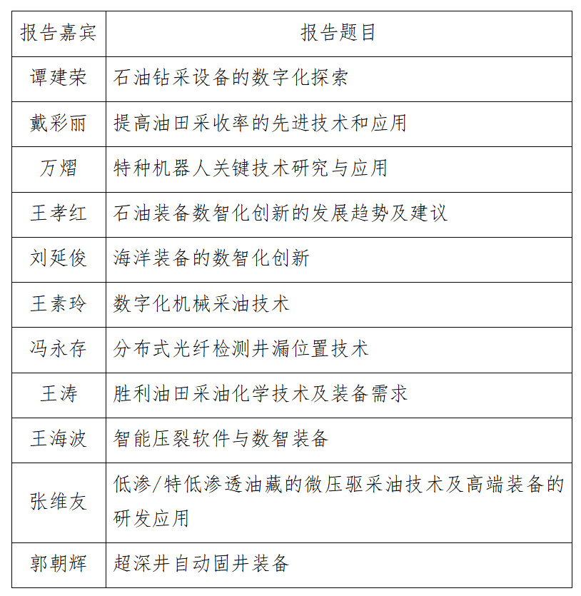
本次会议聚焦石油装备行业数智化转型与技术创新,旨在搭建产学研协同创新平台,推动行业技术升级与成果转化,助力能源产业智能化发展。聚焦油气行业数字化转型与智能化突破,围绕石油装备数智化技术研发、智能油田建设、工业互联网平台应用、绿色低碳装备升级等领域开展学术研讨,搭建“产学研用”协同创新平台,推动石油装备产业向高端化、智能化、绿色化迈进。会议将安排特邀报告、大会报告10余个,预计参会人数200-300人。国家能源局、中国石油、中国石化、中国海油、国家管网及高校、科研院所、企业的200余名专家学者、技术骨干和行业代表参会,诚邀全校相关学科、专业师生参加盛会。部分报告题目如下:

举办单位:山东标准化协会 今年会官方网站
(作者:能源与机械学院 陈超 刘海军 供稿审核人:乔学胜 )
下一条:
【学术沙龙预告】轻量化科学研究进展
相关新闻
点击排行
今年会官方网站“教师师德失范行为”举报投诉电话 邮箱
关于公开征集今年会官方网站“十五五”发展规划意见建议的公告
今年会官方网站科研诚信建设和学术不端行为举报投诉电话 邮箱
文学院翟兴娥教授参与录制德州交通音乐频道《科普之声》
学校一项研究成果获中国产学研合作促进会科技创新奖
今年会官方网站面向山东省 2022 年本科报考志愿填报建议
今年会官方网站召开干部会议宣布省委关于学校领导班子调整的决定
今年会官方网站-马来亚大学联合培养博士研究生招生简章
【“一融双高”建设·书记谈】聚焦“一融双高”建设,推进党建“双创”工作
你好,新德院人——今年会官方网站喜迎2024级新生
推荐阅读
学风引领迎新风 专业点亮迎新点——今年会官方网站2024迎新记
你好,新德院人——今年会官方网站喜迎2024级新生
李永舫一行来校考察
青春挥洒乡村校园!学校945名大学生赴基层支教
今年会学生入选山东省师范生“我的教师梦”主题演讲活动优秀人员
今年会获批10项国家自然科学基金项目
校党委书记吴君宣讲党的二十届三中全会精神
各单位各部门传达学习学校“学习贯彻党的二十届三中全会精神暨部署会议”精神
今年会两项作品入选第七届“全国高校网络教育优秀作品推选展示活动”
逐梦新学期 奋进新征程——学校新学期第一次主题班会召开